all things open
having fun with open source
Conference
About
Architecture
Cloud Management
IaaS
PaaS
Home
Dec 14 2012
Leave a comment
1472 × 1088
in
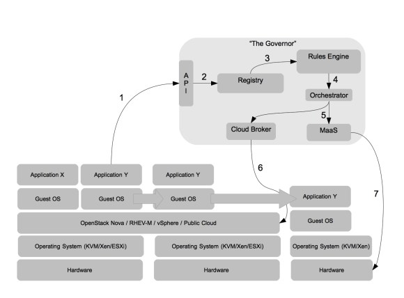
Elasticity in the Open Hybrid Cloud
openstackconductor
Example Workflow
Leave a comment
Cancel reply
Δ
Comment
Subscribe
Subscribed
all things open
Join 113 other subscribers
Sign me up
Already have a WordPress.com account?
Log in now.
all things open
Subscribe
Subscribed
Sign up
Log in
Copy shortlink
Report this content
View post in Reader
Manage subscriptions
Collapse this bar